金纳米棒介导的靶向瘤内热疗:在两种免疫原性"冷"肿瘤模型中诱导强效免疫原性细胞死亡
Barry E. Kennedy¹, Erin B. Noftall¹, Cheryl Dean¹, Alexander Roth¹, Kate N. Clark¹, Darren Rowles², Kulbir Singh³, Len Pagliaro³, Carman A. Giacomantonio¹³⁴*
¹ Department of Pathology, Faculty of Medicine, Dalhousie University, Halifax, NS, Canada;
² Department of Diagnoses, Sona Nanotech Inc.TM, Halifax, NS, Canada;
³ Department of R&D, Sona Nanotech Inc.TM, Halifax, NS, Canada;
⁴ Department of Surgery, Faculty of Medicine, Dalhousie University, Halifax, NS, Canada.

1. 引言(Introduction)
热疗作为多模式癌症治疗的辅助手段已得到公认,其作用机制包括细胞死亡、免疫调节和血管改变。传统热疗技术资源消耗大且常伴随患者并发症,限制了临床可及性。金纳米棒(GNRs)通过近红外光(NIR)实现靶向热疗(THT),提供了一种精准微创的替代方案。THT可诱导肿瘤加热,促进免疫原性细胞死亡(ICD)并调节肿瘤微环境(TME)以增强免疫参与。本研究探索了GNR介导的THT与免疫疗法在免疫"冷"肿瘤中的协同潜力,旨在实现持久的抗肿瘤免疫。
2. 材料与方法(Materials and Methods)
研究采用了两组免疫原性"冷"肿瘤模型:
4T1(乳腺癌)模型:BALB/c小鼠
B16-F10(黑色素瘤)模型:C57BL/6小鼠
关键技术方法:
GNRs的合成与表征:使用Sona Nanotech Inc.™专有的湿化学合成法,避免了传统GNRs合成中使用的细胞毒性表面活性剂CTAB。
瘤内注射与热疗:GNRs瘤内注射后24小时,使用860nm NIR光(1W/cm²)诱导温和热疗(42-48°C)5分钟
联合治疗策略:
THT + 瘤内IL-2(i.t. IL-2)
THT + 系统性PD-1免疫检查点阻断
分析技术:
流式细胞术分析免疫细胞浸润
qPCR分析基因表达变化
免疫组化评估T细胞浸润
3. 结果部分(Results)
3.1 金纳米棒(GNRs)的生物相容性与热疗效率验证
TEM和DLS分析显示GNRs具有良好的均匀性和稳定性((长轴51.1±10.8 nm,短轴12.2±1.9 nm,纵横比4.2±0.9);
内毒素水平低于安全阈值(4.66 EU/mg Au);
与传统GNRs相比,完全不含CTAB,生物相容性显著提高。

图1(A)金纳米棒样品的典型透射电子显微镜(TEM)图像,标尺为200纳米,拍摄于10万倍放大条件下。
(B)不同介质中稀释的金纳米棒样品动态光散射(DLS)表征结果,显示基于光强信号的粒径分布。
热疗机制:GNRs在近红外(NIR,860 nm)照射下60-100秒内使肿瘤内部温度升至48°C,而对照组仅达36°C[图2B-D]。这种精准控温(42–48°C)避免了周围组织损伤,并通过热休克蛋白激活和氧化应激诱导肿瘤细胞凋亡。

图2 金纳米棒增强激光辐照诱导肿瘤热疗效应(THT),单纯激光对照组无此效应。
(A)实验装置照片:显示一只携带4T1肿瘤的BALB/c小鼠,内置两根温度探针用于监测THT组与对照组效应。
(B)近红外光照射期间,通过内置探针获取的BALB/c小鼠4T1肿瘤典型温度曲线,对比注射金纳米棒肿瘤与单纯激光对照组的温度变化。
(C、D)定量分析BALB/c小鼠4T1肿瘤(对照组n=18,THT组n=19)和C57BL/6小鼠B16-F10肿瘤(对照组n=11,THT组n=14)的表面温度数据。****表示P ≤ 0.0001
3.2 单次靶向热疗(THT)的短期抗肿瘤效果
肿瘤体积变化:在4T1(乳腺癌)和B16-F10(黑色素瘤)模型中,THT处理后48小时内肿瘤体积显著缩小(4T1:43.1 mm³→19.9 mm³;B16-F10:133.3 mm³→62.0 mm³)[图3A, G]。流式细胞术显示CD45⁻(非免疫)肿瘤细胞死亡率升高,同时钙网蛋白(calreticulin)暴露增加,证实THT诱导了免疫原性细胞死亡(ICD)[图3D]。
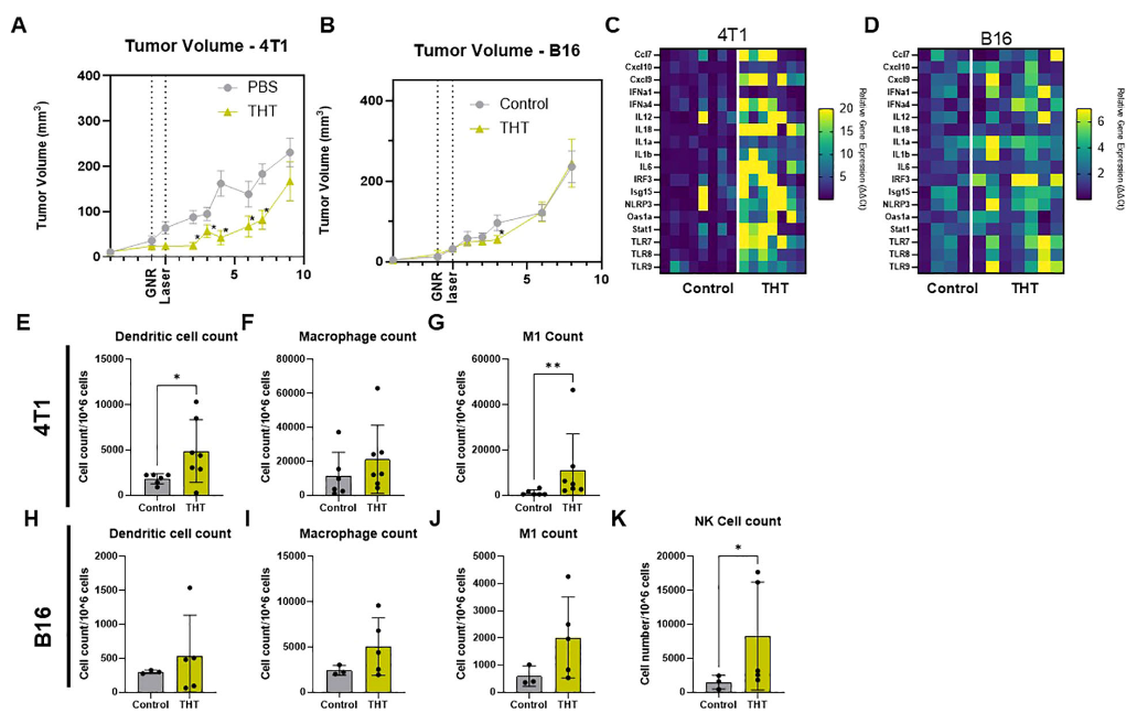
免疫微环境调控:THT后48小时,肿瘤内CD45⁺免疫细胞浸润增加,但M2型巨噬细胞(免疫抑制型)显著升高[图3E-F],可能通过IL-10分泌促进免疫逃逸。STING-cGAS通路基因上调(如IRF3、ISG15)提示先天免疫激活[图4C-D]。

图3 GNR介导的THT在治疗后48小时内诱导4T1模型肿瘤萎缩、细胞死亡及免疫激活,并抑制B16-F10模型生长。
(A) 4T1肿瘤模型经GNR-THT处理后的肿瘤体积(n=24对照组,n=28 THT组),误差线表示标准误。
(B) 辐照48小时后对照组与THT处理组小鼠的肿瘤对比图及体积定量分析。
(C) THT处理后24/48小时4T1肿瘤全细胞活性流式检测(采用BD HorizonTM可固定活性染料510标记,n=5)。
(D) THT处理后24/48小时4T1肿瘤CD45-细胞群胞外钙网蛋白水平(n=5)。
(E) 流式细胞术检测处理后24/48小时4T1肿瘤CD45+免疫细胞浸润比例(n=5)。
(F) THT处理后24/48小时4T1肿瘤M2型巨噬细胞(CD45+/CD11b+F480+CD206+亚群)含量分析(n=5)。
(G) B16-F10模型激光治疗后48小时内肿瘤体积变化(n=19对照组,n=23 THT组),误差线表示标准误。*p < 0.05,**p <0.01。
3.3 单次THT的局限性:肿瘤再生与免疫抑制
肿瘤再生现象:尽管THT初期有效,6天后肿瘤恢复生长(4T1模型第9天体积与对照组无差异)[图4A-B]。双重THT治疗(间隔4–7天)未能显著改善疗效,表明单靠热疗无法维持长期响应。
机制分析:THT诱导的M2巨噬细胞极化[图3F]和PD-1⁺ CD8⁺ T细胞上调[图6B, F]可能抑制持续抗肿瘤免疫。此外,STING通路激活虽促进抗原提呈,但未充分转化为适应性免疫。

图4 金纳米棒介导的热疗在初期消退后引发肿瘤再生,尽管STING通路基因上调和天然免疫细胞水平增加。
(A)4T1模型经热疗处理后的肿瘤体积测量与对照组比较(对照组n=16,热疗组n=15),误差线表示标准误。
(B)B16-F10模型的肿瘤体积分析(对照组n=9,热疗组n=11),误差线表示标准误。
(C,D)激光处理后8天基因表达分析显示:接受热疗或对照处理的4T1(对照组n=8,热疗组n=7)和B16-F10肿瘤(对照组n=4,热疗组n=7)中STING通路基因表达上调。
(E-G)流式细胞术分析4T1肿瘤中树突状细胞(CD45+CD11b+F4/80-CD11c+MHCII+)、M1型巨噬细胞(CD45+CD11b+F4/80+CD80+CD86+)及巨噬细胞(CD45+CD11b+F4/80+)比例(对照组n=6,热疗组n=7)。
(H-K)流式细胞术分析B16-F10肿瘤中树突状细胞、M1型巨噬细胞、巨噬细胞及NK细胞(CD3-NK1.1+)比例(对照组n=3,热疗组n=5)。*p < 0.05,**p <0.01。
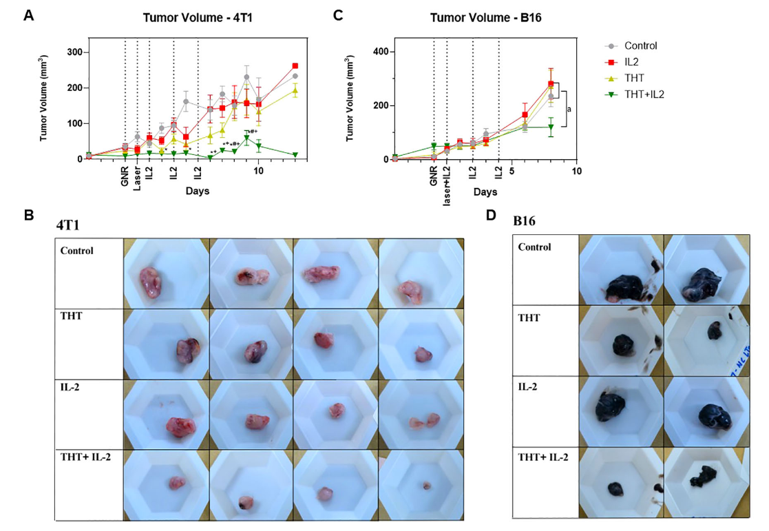
3.4 联合治疗的策略
1)THT + 瘤内IL-2(i.t. IL-2)
协同效应:THT后给予i.t. IL-2(60,000 U/50 μL)显著延缓肿瘤再生(4T1模型第14天体积60.1 mm³ vs 对照组230 mm³)[图5A]。流式显示CD8⁺ T细胞浸润增加,并分化为中枢记忆T细胞(TCM,CD62L⁺CD44⁺)[图6A, C, G]。
局限性:IL-2同时扩增调节性T细胞(Tregs,CD4⁺FoxP3⁺CD25⁺)[补充图4D],可能削弱疗效,提示需优化IL-2剂型(如IL-2突变体选择性激活CTL/NK细胞)。
2)THT + 抗PD-1系统治疗
免疫检查点阻断增效:THT预处理使原本对PD-1抑制剂无响应的4T1肿瘤产生敏感性,联合治疗组肿瘤体积持续缩小[图6I]。机制上,THT上调PD-1表达[图6B],而抗PD-1解除T细胞耗竭,增强免疫攻击。
3)远端(abscopal)效应与系统性免疫
对侧肿瘤抑制:THT+i.t. IL-2联合治疗不仅抑制原发肿瘤,还显著减小未受照射的对侧4T1肿瘤体积(第6天体积下降)[图7A],伴随CD8⁺ T细胞浸润增加[图7B],证实诱导了系统性抗肿瘤免疫。
免疫记忆形成:CD8⁺ TCM细胞比例升高[图6C, G]提示可能产生长期保护性免疫。

图5 瘤内IL-2治疗可防止金纳米棒诱导的热疗后肿瘤再生。
(A)4T1模型中各组(单纯热疗组、单纯IL-2组、热疗联合IL-2组及对照组)激光治疗后14天内的肿瘤体积测量结果(对照组n=16,IL2组n=14,THT组n=15,THT+IL2组n=12),误差棒表示标准误。
(B)4T1肿瘤离体标本的代表性图像。
(C)B16-F10模型中激光治疗后8天内肿瘤体积测量结果,展示相同组间比较(对照组n=9,IL2组n=7,THT组n=10,THT+IL2组n=10),误差棒表示标准误。
(D)B16-F10肿瘤离体标本的代表性图像。*表示与对照组比较p < 0.05,+表示与IL-2组比较p < 0.05,#表示与THT组比较p < 0.05(方差分析法),a表示p < 0.05(t检验)。

图6 IL-2治疗增强GNR诱导THT后肿瘤中CD8+T细胞浸润、中央记忆分化和PD-1表达。
(A)柱状图显示4T1肿瘤各治疗组CD8+T细胞(设门于CD3+CD8+)定量结果(对照组n=6,IL2组n=3,THT组n=7,THT+IL2组n=6)。(B)展示4T1肿瘤中CD8+T细胞(设门于PD-1+CD8+CD3+)的PD-1+表达水平。©呈现4T1肿瘤中CD8+中央记忆(CM)T细胞(设门于CD62L+CD44+CD8+CD3+)的出现频率。(D)量化4T1肿瘤中M2型巨噬细胞(设门于CD45+/CD11b+F480+CD206+)。在B16-F10模型中,(E)柱状图定量各治疗组CD8+T细胞(设门于CD3+CD8+)(对照组n=4,IL2组n=4,THT组n=5,THT+IL2组n=7)。(F)显示B16-F10肿瘤中CD8+T细胞(设门于PD-1+CD8+CD3+)的PD-1+表达。(G)图示B16-F10肿瘤中CD8+中央记忆(CM)T细胞(设门于CD62L+CD44+CD8+CD3+)频率,(H)则量化B16-F10肿瘤中M2型巨噬细胞(设门于CD45+/CD11b+F480+CD206+)。(I)展示4T1模型各组(THT单用、瘤内IL-2单用、THT联合瘤内IL-2及对照组)激光治疗后14天内肿瘤体积变化(对照组n=16,IL2组n=14,THT组n=15,THT+IL2组n=12,PD1组n=2,PD1+THT组n=4),误差线代表标准误。*p<0.05,**p<0.01。

图7 金纳米棒介导的热疗联合IL-2治疗可减小对侧4T1肿瘤体积并增强CD8+ T细胞浸润。
(A)显示双侧荷瘤小鼠对侧(未经处理)4T1肿瘤的体积变化(n=8对照组,6 IL2组,8热疗组,7热疗+IL2组)。
(B)定量分析对侧肿瘤中CD8+ T细胞(CD3+CD8+门控)浸润情况。
(C)对侧肿瘤中CD4+ T细胞数量。
(D)对侧肿瘤中调节性T细胞(CD3+CD4+FoxP3+CD25+)水平(所有流式分析样本量:n=6对照组,3 IL2组,6热疗组,6热疗+IL2组)。*表示与对照组比较p<0.05,#表示与热疗组比较p<0.05。**p<0.01,***p<0.001。
4. 讨论部分(Discussion)
4.1 关键发现:
THT诱导ICD:通过上调钙网蛋白证实了THT诱导免疫原性细胞死亡的能力;
从"冷"到"热"肿瘤的转化:THT成功地将免疫原性"冷"肿瘤(4T1和B16-F10)转化为免疫敏感性更高的状态;
联合治疗的协同效应:
① THT启动免疫响应
② IL-2或PD-1抑制剂增强和维持抗肿瘤免疫
4.2 机制解释:
THT诱导的ICD释放肿瘤抗原
激活STING-cGAS通路
重塑TME使其对免疫治疗更敏感
5. 总结与展望
Kennedy等人的研究创新性地开发了一种基于生物相容性GNRs的靶向瘤内热疗策略,并系统地评估了其在两种"冷"肿瘤模型中的治疗效果和免疫调节机制。研究的主要价值在于:①提供了一种精确、微创的热疗方法;②阐明了THT与免疫治疗的协同机制;③为克服"冷"肿瘤对免疫治疗的无响应性提供了新策略。
未来研究方向可包括:
开发针对深部肿瘤的非侵入性热疗递送系统
优化联合治疗方案(如使用IL-2突变体减少Tregs诱导)
探索更多的免疫治疗组合(如联合CTLA-4抑制剂)
开展大型动物实验和临床转化研究该研究为纳米材料介导的热疗与免疫治疗联合应用提供了重要的临床前证据,代表着向临床应用迈进的关键一步。
更多信息详情,可查看原文:
Kennedy BE, Noftall EB, Dean C, Roth A, Clark KN, Rowles D, Singh K, Pagliaro L and Giacomantonio CA (2025) Targeted intratumoral hyperthermia using uniquely biocompatible gold nanorods induces strong immunogenic cell death in two immunogenically ‘cold’ tumor models. Front. Immunol. 15:1512543. (IF: 5.9 Q1)
DOI: 10.3389/fimmu.2024.1512543

地址:重庆市自由贸易试验区西园北街12号
网址:www.cn-jzbio.com
【集臻生物】
---专注于金纳米材料、银纳米材料、磁性纳米材料设计、合成、表面功能化修饰生物医学应用。
---提供玻片、硅片、各种聚合物塑料材质表面定制化修饰:氨基、醛基、环氧基、PEG、多聚赖氨酸修饰,以及抗凝、抗菌处理等。