AuNPs@mSiO2纳米颗粒用于间充质干细胞分布的定性与定量研究
Lotte C. C. Smeets, Ezgi Sengun, Chloe Trayford, Bram van Cranenbroek, Marien I. de Jonge, Katiuscia Dallaglio, Matthias C. Hütten, Mark Schoberer, Daan R. M. G. Ophelders, Tim G. A. M. Wolfs, Renate G. van der Molen, and Sabine van Rijt*
* Department of Laboratory Medicine, Laboratory of Medical Immunology, Radboud University Medical Center Nijmegen, Nijmegen 6500 HB, The Netherlands.

1. 引言(Introduction)
间充质干细胞(Mesenchymal stem cells, MSC)可分化为成骨细胞、神经元、脂肪细胞等多种细胞类型,是再生医学的研究热点。MSC通过直接与免疫细胞(如调节性T细胞[Treg]、单核细胞)相互作用及分泌多功能分子,调控炎症反应,在组织修复中发挥关键作用。早产是新生儿死亡和发病的主要原因,而MSC治疗在早产并发症如脑损伤和支气管肺发育不良中显示出潜力。然而,MSC治疗的临床转化面临挑战,主要障碍之一是对MSC体内分布和命运的了解有限。 现有追踪技术的局限性包括:
荧光标记(如GFP、荧光染料):易光漂白,无法长期定量。
MRI或同位素标记:可能因死亡细胞释放对比剂导致假阳性,且无法追踪分裂后的细胞。
难以检测低浓度细胞迁移至非靶器官的情况,导致药代动力学数据不完整。
金纳米颗粒(AuNP)因其独特的物理化学性质(导电性、表面等离子体特性、生物相容性和X射线衰减)成为理想的生物成像工具。本研究创新的将AuNP与介孔二氧化硅(MS)涂层结合,并负载罗丹明B(RITC)实现荧光/ICP-MS双模态检测,通过:
金核实现ICP-MS定量分。
MS涂层增强生物相容性。
荧光标记(RITC)实现荧光成像。
2. 实验方法(Methods)
2.1 AuMS合成与表征
采用改进的Stöber法合成60nm AuMS,通过三步添加硅源(MTES、TEOS-APTES和APTES)构建介孔结构,并掺入RITC实现荧光功能。TEM证实了AuMS的均一尺寸和介孔结构。
2.2 细胞实验
1)MSC标记:用50μg/mL AuMS孵育24小时
2)免疫调节功能评估:
与CD4+T细胞共培养系统(αCD3/CD28激活)。
与CD14+单核细胞共培养系统(LPS激活)。
生物相容性检测:MTT法、活/死染色、流式细胞术。
2.3 动物实验
1)采用早产羊模型,通过剖腹产在133天(足月约150天)分娩羔羊:
2)MSC给药:静脉注射20×10⁶ AuMS-MSC/kg
3)追踪时间点:12小时和72小时后处死
4)分析方法:
ICP-MS定量器官中金含量。
荧光显微镜定位MSC。
人核抗原(HNA)抗体共定位验证。
3. 结果部分(Results)
3.1 AuMS合成与表征
作者成功合成了具有介孔二氧化硅包覆的金纳米颗粒(AuMS),其核心为硫醇功能化,表面为氨基功能化(图1A)。通过透射电镜(TEM)验证了60 nm金纳米颗粒(AuNP)的合成(图1B),以及AuMS的均匀介孔结构和尺寸(图1C-D)。紫外-可见光谱(UV-vis)证实了AuMS的光学特性(图1E),而荧光特性通过介孔二氧化硅涂层中掺入的罗丹明B(RITC)实现(图1F-G),使其可通过荧光显微镜可视化。这些结果表明,AuMS具有优异的生物相容性和多功能成像潜力。

图1. 金介孔硅纳米颗粒(AuMS)的合成与表征。
(A)分别向CTAB稳定的60nm金纳米颗粒(AuNP)中加入MTES、TEOS-APTES和APTES,合成AuMS。
(B)60纳米AuNP的透射电镜图像(比例尺=50纳米)。
(C)AuMS的透射电镜图像(比例尺=100纳米)。
(D)30个AuMS颗粒的粒径统计分析。
(E)通过紫外-可见分光光度法分析AuMS的荧光吸收特性。
(F-G)基于RITC标准曲线测定AuMS中RITC浓度(μM)与荧光强度的关系。
3.2 AuMS在MSC中的内化
1)通过荧光显微镜和电感耦合等离子体质谱(ICP-MS)评估了AuMS在MSC中的内化情况。结果显示:
时间依赖性内化:AuMS在6小时内即可被MSC内化,并在24和48小时后进一步增加(图2A-D)。
定位:3D成像显示AuMS与细胞核位于同一平面(图2E),定量ICP-MS数据证实了金浓度随时间增加(图2D)。
保留时间:AuMS在MSC中至少保留32小时(图2G)。
这些数据表明,AuMS标记可实现高效的细胞追踪,且内化过程对细胞无显著毒性。

图2. AuMS在间充质干细胞(MSC)中的随时间内化情况。在体外实验中,MSC分别暴露于AuMS中6、24和48小时。
(A-D)展示hMSC中AuMS(橙色)的定位情况(蓝色为细胞核,绿色为肌动蛋白丝),使用60倍油镜观察(比例尺=50微米)。
(E)MSC内化AuMS的正面与侧面视图(比例尺=100微米)。
(F)定量分析MSC中AuMS随时间的内化程度(以金元素浓度Au(ng/l)表示)。
(G)hMSC在暴露后24小时(t=0)开始随时间释放AuMS的情况。
3.3 AuMS标记对MSC功能的影响
1)代谢活性与表型
代谢活性:MTT实验显示,即使AuMS浓度高达500 μg/mL,MSC的代谢活性也未受显著影响(图3A)。
存活率:活/死染色表明,50 μg/mL AuMS标记的MSC在48小时内存活率与对照组无差异(图3B)。
表型维持:流式细胞术证实AuMS-MSC保留了典型的表面标志物(CD73、CD90、CD105),且不表达免疫细胞谱系标志物(CD11b、CD14等)(图3C)。
ICP-MS定量:24小时标记后细胞内金浓度达0.574 ng/L(图2F),32小时内无明显释放(图2G)。

图3. AuMS-MS的存活率、代谢活性及免疫表型。
(A) MSC分别经10、50、250和500 μg/mL AuMS处理24小时后测定代谢活性,其中50 μg/mL为体内实验所用浓度。实验设置三个技术重复,采用配对t检验进行组间差异分析;*p < 0.05,**p < 0.01,***p < 0.001,****p < 0.0001。
(B) AuMS暴露后6、24及48小时的细胞死亡率。
(C)三个技术重复的代表性流式直方图,检测了MSC特异性标志物(CD73、CD105、CD90)和免疫细胞谱系标志物(CD11b、CD14、CD19、CD45、HLA-DR),紫色曲线示MSC,蓝色曲线示AuMS-MSC。
2) 免疫调节功能
T细胞调节:AuMS-MSC与未标记MSC类似,能增强CD4+T细胞的CD25表达(图4A),并抑制效应记忆T细胞(TEM)的形成(图4C),同时促进中央记忆T细胞(TCM)的产生(图4D)。
单核细胞调节:AuMS-MSC可逆转LPS诱导的单核细胞表型变化,恢复经典单核细胞(cM)比例(图5A-B)。
这些结果证实AuMS标记不影响MSC的免疫调节功能,为其临床应用提供了安全性依据。

图4. AuMS-MSC对CD4+T细胞的免疫调节作用。将经αCD3/CD28预激活的CD4+T细胞分别与MSC或AuMS-MSC共培养,在共培养24小时和120小时后评估CD4+T细胞的免疫表型。图中展示了不同T细胞亚群的百分比:
(A)CD4+CD25+细胞
(B)CD4+KI67+细胞
(C)CD4+CD45RA−CCR7−(效应记忆T细胞,TEM)
(D)CD4+CD45RA−CCR7+(中央记忆T细胞,TCM)。
实验采用四个生物学重复样本,组间差异通过配对t检验进行评估;*p < 0.05,**p < 0.01,***p < 0.001,****p < 0.0001。

图5. AuMS-MSC对CD14+单核细胞的免疫调节作用。
将LPS预激活的CD14+单核细胞分别与MSC或AuMS-MSC共培养。共培养24小时和72小时后评估CD14+单核细胞的免疫表型变化。(A)CD14+2CD16−(经典单核细胞cM)与(B)CD14+2CD16+(中间型单核细胞iM)的百分比图示。实验采用四个生物学重复样本,组间差异通过配对t检验进行评估;*p < 0.05,**p < 0.01,***p < 0.001,****p < 0.0001。
3.4 大动物模型验证
1)在早产羔羊模型中,静脉注射AuMS-MSC后:
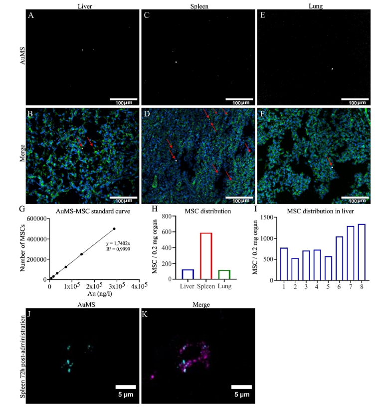
分布定量:ICP-MS显示,12小时后MSC主要分布于脾脏(5888 MSC/0.2 mg)、肝脏(1249 MSC/0.2 mg)和肺(1171 MSC/0.2 mg)(图6G-H)。
定位定性:荧光显微镜观察到AuMS-MSC在脾脏信号最强(图6A-F),且72小时后仍能检测到AuMS与MSC标志物的共定位(图6J-K)。
安全性:未发现AuMS-MSC对羔羊生命体征的不良影响(支持信息图S4)。
这一部分首次证明AuMS可用于大型动物模型中MSC的定量与定性追踪,并验证了其生物相容性。

图6. 静脉注射12小时后AuMS-MSC在肝脏、脾脏和肺中的分布位置与数量。新生羔羊在出生后立即接受静脉注射(剂量为20 M AuMS-MSC/kg体重)。给药12小时后实施安乐死,组织速冻用于冷冻切片及电感耦合等离子体质谱(ICP-MS)分析。
(A-F) 羔羊肝、脾、肺组织中可见AuMS-MSC阳性信号(青色)(蓝色示细胞核,绿色示肌动蛋白丝)(比例尺=100 μm)。红色箭头指示组织中金磁珠的存在。
(G) 用于各器官MSC定量分析的AuMS-MSC标准曲线。
(H) ICP-MS测定的MSC在羔羊肝、脾、肺中的分布定量结果。
(I) 8个随机选定肝区域中MSC分布定量分析。
(J,K) 静脉注射72小时后羔羊脾脏中AuMS(青色)与人核抗原抗体信号(品红色)的共定位(比例尺=5 μm)。
4. 讨论部分(Discussion)
4.1 MSC治疗的临床转化挑战与AuMS的优势
研究指出,尽管MSC在新生儿多器官损伤等疾病中展现出治疗潜力,但其临床转化面临两大挑战:(1) 体内分布机制不明;(2) 治疗后反应的持续性难以评估。作者提出RITC掺杂的二氧化硅外壳通过荧光显微镜进行定性定位,从而填补传统示踪技术(如荧光标记易衰减、MRI假阳性高)的空白。
4.2 AuMS的生物相容性与安全性
细胞代谢与表型稳定性:实验证实,AuMS标记的MSC在50 μg/mL浓度下未表现出代谢活性抑制(MTT实验)或表型改变(CD73/CD90/CD105表达维持),且不影响增殖能力(KI67表达)。
免疫调节功能保留:标记后的MSC仍能有效调节CD4+ T细胞(抑制效应记忆T细胞形成、促进中央记忆T细胞)和单核细胞(诱导经典表型),表明AuMS标记未损害其关键治疗功能。
体内安全性:在早产羔羊模型中,静脉注射AuMS-MSC后12-72小时未观察到呼吸频率、血压等生理参数异常,与小鼠研究结果一致。
4.3 示踪技术的创新性与大型动物模型验证
多模态设计:AuMS结合了ICP-MS的高灵敏度(检测限达ppt级)和荧光成像的空间分辨率,克服了CT技术需高细胞载量的限制[。
分布模式:定量数据显示,脾脏是MSC主要富集器官(5888 MSC/0.2 mg),肝脏和肺部分布较少,与既往研究中小鼠模型的结果一致。定性分析进一步通过人核抗原共定位证实标记稳定性长达72小时。
异质性分布:肝脏不同区域的MSC数量差异(539-1342 MSC/0.2 mg)提示器官内分布不均,可能影响治疗效果评估[6H,I]。
4.4 临床转化的意义与未来方向
作者强调,AuMS提供的定量-定性双模态数据可优化MSC给药策略(如剂量、途径),并为理解其治疗机制(如脾脏免疫调节作用)提供新视角。未来需扩大样本量以验证长期示踪效果,并探索AuMS在其他疾病模型中的应用。
5. 总结与展望
本研究证实AuMS是一种安全有效的MSC追踪工具,具有:①优异的生物相容性;②多功能成像能力;③对MSC功能无干扰。这项工作为干细胞治疗的临床转化提供了重要技术支撑,特别是在早产相关并发症的治疗领域。
未来研究方向可包括:
延长追踪时间窗口
探索不同给药途径的分布差异
开发多功能AuMS(如结合治疗药物)
开展更大样本量的动物验证
更多信息详情,可查看原文:
Kennedy BE, Noftall EB, Dean C, Roth A, Clark KN, Rowles D, Singh K, Pagliaro L and Giacomantonio CA (2025) Targeted intratumoral hyperthermia using uniquely biocompatible gold nanorods induces strong immunogenic cell death in two immunogenically ‘cold’ tumor models. Front. Immunol. 15:1512543. (IF: 5.9 Q1)
DOI: 10.3389/fimmu.2024.1512543

地址:重庆市自由贸易试验区西园北街12号
网址:www.cn-jzbio.com
【集臻生物】
---专注于金纳米材料、银纳米材料、磁性纳米材料设计、合成、表面功能化修饰生物医学应用。
---提供玻片、硅片、各种聚合物塑料材质表面定制化修饰:氨基、醛基、环氧基、PEG、多聚赖氨酸修饰,以及抗凝、抗菌处理等。