金属增强荧光(Metal-Enhanced Fluorescence, MEF)是一种当荧光团位于金属纳米结构表面附近时,能够增强荧光特性的现象。MEF技术在生物医学领域展现出广阔的应用前景,特别是在高灵敏度检测、高分辨率成像和精准治疗方面具有独特优势。本文主要探讨其在生物传感、生物成像及诊疗一体化方面的应用研究进展。
1. 生物传感
MEF技术通过整合金纳米结构与荧光体系,已成为生物传感领域的重要分析工具,可显著提升检测灵敏度并降低检测限。基于MEF增强的生物传感器能精准识别从小分子到微生物等多种分析物。
1.1 核酸检测
MEF生物传感技术实现了癌症相关核酸的精准灵敏检测,突破了传统技术的局限。该技术通过微量miRNA检测有望革新癌症早期诊断体系,其应用价值主要体现在三方面:
实时监测疾病进展动态。
基于特征性miRNA谱指导个体化治疗方案制定。
持续拓展在癌症诊疗中的应用维度。

图1 (a) 利用双类型AuNBPs@PDA/AuNCs纳米平台对具有不同细胞内空间分布的癌症标志物进行原位成像。
(b-d) 示意图展示四种可检测miRNA-21的纳米探针(包括金纳米星组成的MEF探针)及HeLa细胞与各探针共培养后的共聚焦图像。
(e) 荧光放大纳米立方体(FANCs)及荧光二氧化硅壳包覆纳米立方体(FS-FANCs)的合成路径示意图,用于微阵列检测miRNA。
(f) 用于miRNA检测的纳米间隙天线组装体示意图。
(g) 光驱动纳米振荡器检测单分子miRNA的工作原理图。
1.2 蛋白质检测
MEF纳米结构凭借其高灵敏度和快速检测能力,尤其适用于临床诊断中的早期疾病筛查与监测。得益于可扩展性和经济高效的制备工艺,该技术在规模化筛查和即时检测方面展现出显著优势。将MEF技术与液相生物芯片技术相结合,可在不改变传统方法的前提下大幅提升血清样本检测灵敏度。Yuan等开发的等离子体磁性微球(PMMBs)悬浮阵列技术(SAT)通过四步合成工艺,利用MEF效应使荧光素CF647信号增强60倍,将生物标志物检测限提升两个数量级(达100 fM)。进一步采用尺寸编码的PMMBs实现了三种标志物(PSA、CEA和AFP)的同步高灵敏度检测。

图2 (a) 外泌体miRNA无损、选择性、高灵敏度检测示意图,用于表征干细胞分化状态。(b) FITC标记的二抗通过PIT固定于基底表面,以夹心法结合人IgG的检测原理图。(c) 等离子体-荧光纳米结构示意图。(d) 基于尺寸编码等离子体磁性微球同步检测CEA、PSA和AFP蛋白的技术路线与结果。
2. 细胞成像
荧光生物成像技术在生物学研究、疾病诊断、药物研发及临床实践中具有重要应用价值,其优势在于高灵敏度、强选择性、快速响应和无创检测等特点。然而,该技术的广泛应用受限于活细胞及体内适用探针的缺乏。等离子体增强荧光成像技术展现出实现高分辨率细胞成像和体内追踪的巨大潜力。开发高性能MEF探针是提升生物成像质量的关键,尤其对弱荧光分子的检测具有显著改善作用。
2.1 活细胞动态监测
成像技术的快速发展对细胞成分的可视化与定量分析至关重要。基于MEF的光学成像技术可实现活细胞的超分辨率观测。
端粒酶活性可视化:Luo等开发的AuNBPs-Cy5.5纳米探针通过MEF效应实现10.4倍荧光增强,可检测低至23个HeLa细胞的端粒酶活性,并在共培养体系中区分肿瘤与正常细胞。
miRNA成像:Sun等结合FRET与MEF技术,以金纳米十字修饰的AuNRs为基底,实现了0.5 aM的miRNA-21检测限,并成功监测活细胞内miRNA-34a的动态表达。
气体分子传感:Luo团队设计的AuNRs@SiO2-TCPP-Cu²⁺探针通过H₂S触发的荧光恢复,实现了17 nM的检测限,为生理信号分子研究提供工具。

图3 (a) 基于等离子体增强荧光的端粒酶响应型纳米探针用于活细胞端粒酶活性分析。
(b) 特异性检测完整癌细胞中miRNA的"关闭-增强开启"荧光切换系统及其工作流程示意图。
(c)基于Au@二氧化硅-TCPP-Cu²⁺复合结构的硫化氢检测金纳米探针原理图。
(d) 金纳米星阵列实现近红外生物窗口下的细胞成像。
(e-f) 等离子体金芯片上细胞标记IRDye800染料的可见光与近红外成像对比(pGold芯片vs玻璃基底)。
2.2 近红外(NIR)成像优化
NIR成像因组织穿透深、背景干扰低而备受关注。Theodorou等利用金纳米星(AuNSs)阵列将Alexa Fluor 680的荧光增强19倍,并通过靶向叶酸受体(FRα)实现了单细胞水平的癌症标志物区分。Koh团队开发的pGold芯片在500–900 nm波段实现2–30倍荧光增强,提升了NIR成像的信噪比。
2.3 活体成像与多模态整合
2.3.1 肿瘤实时监测
活体分子成像在基础研究与临床应用间架起桥梁,可用于机制可视化、过程监测及疾病评估。Yin等设计的双场增强上转换纳米探针结合MEF效应,显著提升活体小鼠模型中的成像灵敏度。Liu团队开发的MnO₂/ZnCOF@Au&BSA纳米系统在酸性肿瘤微环境中触发荧光恢复,并通过AuNS的等离子体增强使肿瘤区域荧光强度提升3倍,同时实现治疗与成像协同。
2.3.2 多模态成像技术
多模态成像技术作为成像领域的重要发展方向,通过整合多种成像剂于单一系统,可实现对多种疾病的精准快速诊断。荧光-SERS(表面增强拉曼散射)双模态成像技术是提升成像准确性的典型代表。
荧光-SERS双模态:Zhang等将MEF与SERS结合,构建了GGT酶检测探针,在HepG2细胞中实现了双信号互补验证。Wu等通过AuNS同时增强荧光和拉曼信号,实现了单细胞水平的双模态成。
三模态系统:Liu等开发的GAMG@Au纳米探针整合MRI、CT和MEF成像,通过等离子体增强近红外发光,提升了深组织成像的精准度。

图4 (a) 活体上转换光致发光成像。
(b) MnO₂/ZnCOF@Au&BSA纳米颗粒在小鼠体内的荧光成像。
(c)基于介孔二氧化硅包覆、叠氮功能化的金纳米棒的增强荧光与表面增强拉曼成像。
(d) AuNPC-RGD荧光-SERS探针的设计、制备及应用。
(e-f) 用于MCF-7细胞拉曼成像与双光子激光共聚焦成像的金-石墨烯纳米囊(AuNRs@G)的制备。
(g) GAMG@Au复合纳米探针的活体三模态成像。
3. 诊疗一体化
在诊疗一体化领域,成像技术能够精确定位病灶组织并实时监测治疗效果。MEF技术因其独特的光学特性,在生物医学的诊疗一体化领域展现出巨大潜。
3.1 MEF成像引导的光热治疗(PTT)
光热治疗利用近红外激光照射光热转换材料产生局部高热杀死癌细胞,而金纳米材料因其高转换效率成为理想的光热剂,同时可作为双功能载体实现MEF成像引导的PTT。Liu等开发的MnO₂/ZnCOF@Au&BSA纳米系统在小鼠模型中表现出显著的肿瘤蓄积能力,不仅增强了荧光成像效果,还能实时监测PTT疗效,最终有效抑制肿瘤生长。该系统通过金纳米棒(AuNRs)的局域表面等离子体共振(LSPR)峰与IR795染料的吸收-发射峰重叠,使荧光强度和ROS产率均得到显著提升。

图5 (a) MnO₂/ZnCOF@Au&BSA纳米体系的pH响应解离行为及其荧光增强成像引导的光热治疗。
MnO₂/ZnCOF@Au&BSA复合材料的分子成像效果。
(c)该复合材料在体内抑制肿瘤的实验结果。
(d-e) AuNBPs-DNA-TR在808 nm激光照射下的荧光增强成像与测温功能。
3.2 MEF成像引导的光动力治疗(PDT)
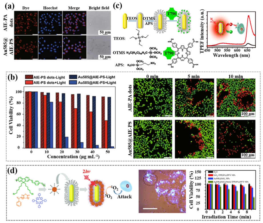
光动力治疗依靠光敏剂在光激发下产生活性氧(ROS),而等离子体增强技术可解决传统光敏剂的局限性。Gao等研究的染料修饰聚多巴胺包裹金纳米双锥(AlPcS-AuBPs)系统,在最佳长径比条件下,不仅实现了癌细胞表面唾液酸的高灵敏检测,还通过凋亡实验证实了其光动力杀伤效果。这种等离子体增强的PDT使荧光量子产率和¹O₂生成量显著提高,带来更有效的肿瘤成像与治疗,同时具有更好的靶向性和对健康组织的保护性。

图6 (a) HeLa细胞分别与AIE-PS点和Au585@AIE-PS纳米杂化材料孵育12小时后的荧光图像。
(b) AIE-PS点及Au纳米杂化材料在有无白光照射条件下的细胞活性比较。
(c) AuNR/SiO₂-T790纳米颗粒的荧光增强成像与光动力治疗功能展示。
(d) 经AuNR@SiO₂处理的HeLa癌细胞双光子与明场融合成像。
3.3 MEF成像引导的PTT/PDT协同治疗
传统的单一疗法因癌症异质性和耐药性往往效果有限,PTT/PDT联合展现出协同优势。Liu等通过AuNRs@SiO₂-IR795实现了PTT/PDT与荧光成像的整合,使用低剂量NIR染料即可获得显著治疗效果。Huang等设计的UCNPs-AuNR@mS-部花青540纳米系统,在NIR光激发下表现出增强的上转换发光(UCL)强度、光热和光动力效应,可用于深层组织成像。
图7 (a) AuNRs@SiO₂-IR795复合材料的合成及其用于肿瘤诊疗的光动力/光热成像。
(b) 经不同探针处理的U251 MG细胞荧光结果对比。
(c) AuNRs@SiO₂在ABDA光漂白过程中产生的单线态氧。
(d) 不同样品的热成像图。
(e) 样品在808 nm激光(1 W/cm²)照射5分钟前后的处理效果对比。
(f) AuND-TPP-ICG@MCM纳米结构的典型制备步骤及其特性展示。
(g) MDA-MB-231细胞内不同处理方式产生的活性氧(绿色荧光)。
(h) 荷瘤小鼠(MDA-MB-231模型)注射AuND-TPP-ICG@MCM后不同时间点的成像结果。
4. 总结
MEF技术通过等离子体纳米结构的光学调控,为生物成像提供了超灵敏、多功能的解决方案。尽管MEF技术已取得显著进展,仍需解决以下问题:
纳米结构均一性:大规模制备形貌一致的金纳米材料仍具挑战性。
生物相容性:需优化表面修饰以减少长期毒性。
标准化评估:建立统一的荧光增强效率量化标准。
未来需聚焦于探针稳定性提升、多模态系统集成及临床适用性优化,以实现在精准医疗和动态监测中的广泛应用。
参考文献:
[1] Ding C, Li W, Huang X, et al. Multifunctional ultra‐bright plasmonic gold@fluorescence nanoprobe for biomedical applications[J/OL]. Aggregate, 2025, 6(5).

公司名称:重庆集臻生物技术有限公司
地址:重庆市自由贸易试验区西园北街12号
网址:www.cn-jzbio.com
【集臻生物】
---专注于金纳米材料、银纳米材料、磁性纳米材料设计、合成、表面功能化修饰及生物医学应用。
---提供玻片、硅片、各种聚合物塑料材质表面定制化修饰:氨基、醛基、环氧基、PEG、多聚赖氨酸修饰,以及抗凝、抗菌处理等。