
1. 研究背景
传统化疗药物“敌我不分”,在杀死癌细胞的同时也会损伤健康组织,副作用大。“前药(Prodrug)” 是一种设计巧妙的策略:药物在体内处于“休眠”状态,只有在特定条件下才会被激活,释放出活性成分。而光,正是一种理想的外部触发方式:无创、精准、可远程控制。但问题来了:人体组织对常用的紫外-可见光吸收强、穿透差,而近红外光虽然穿透性好,但能量低,难以直接激活药物。
2. 研究亮点
研究团队设计了两类多柔比星前药:
proDox₁:通过2-硝基苄基氨基甲酸酯修饰,可与金纳米星混合使用;
proDox₂:带有二硫键,能直接共价连接在金纳米星表面。
金纳米星具有局域表面等离子共振(LSPR) 特性,在近红外光照射下,其尖端会产生极强的电磁场增强效应,从而激活邻近的前药分子,使其发生光解反应,释放出活性Dox。
3. 研究成果
SERS光谱验证药物接近金表面
通过表面增强拉曼散射(SERS)技术,作者证实两种前药都能靠近金纳米星表面,从而被其增强的电磁场激活。
体外细胞实验:精准杀伤癌细胞
在HeLa和黑色素瘤细胞中,只有在近红外光照射下,金纳米星+前药组才显著释放Dox,引发癌细胞死亡,而未照射组几乎无毒性。
体内动物实验:显著抑制肿瘤生长
在黑色素瘤小鼠模型中,仅AuNSt@proDox₂ + NIR治疗组表现出明显肿瘤抑制效果,其他对照组(如仅照射、仅纳米星等)均无效。
低温控制,避免热损伤
使用低功率激光(150 mW/cm²),温度仅轻微上升(<43°C),避免热疗副作用,确保药物释放主要来自光化学激活而非热效应。
4. 关键数据
首先,作者展示了金纳米星(AuNSt)在近红外光照射下介导的两种前药(proDox₁ 和 proDox₂)的光激活过程及其释放阿霉素(Dox)的效果。

图1 a) 金纳米星(AuNSt)介导的近红外光激活前药(proDox1)示意图:近红外光照射下,AuNSt通过尖端产生的强电磁场诱导proDox1发生光裂解,实现阿霉素(Dox)的时空可控释放。b) AuNSt代表性透射电镜图。比例尺:500 nm 插图为高倍透射电镜图。比例尺:50 nm c) 使用808 nm激光(150 mW cm^-2)选择性照射后,仅含proDox1的对照组(黑色)及proDox1+AuNSt组(红色)溶液中Dox的释放动力学。560 nm处归一化荧光强度(激发波长490 nm)。数据表示为均值±标准差(n=3)。d) AuNSt@proDox2的近红外光激活示意图:AuNSt在光照下诱导结合态proDox2发生光裂解释放Dox。e) 水溶液中AuNSt(黑色)与AuNSt@proDox2(红色)的光学消光谱。f) 808 nm激光(150 mW cm^-2)照射不同时间后,AuNSt@proDox2水分散体系中未照射组(黑色)与照射组(红色)的Dox释放曲线。560 nm处归一化荧光强度(激发波长490 nm)。数据表示为均值±标准差(n=3)。
其次,通过表面增强拉曼散射(SERS)光谱验证了两种前药与金纳米星表面的接近程度及其光解离能力。

图2 玻璃基底上金纳米星聚集体与溶液中药物接触的表面增强拉曼散射(SERS)谱及药物粉末的常规拉曼光谱。实验将阿霉素(Dox)、前药proDox1和proDox2溶于乙醇后,加入金纳米星水分散体系,最终体系中药物浓度为10-500 μM,金纳米星胶体(50%乙醇/水体积比)中金浓度估测为0.58 mM (100 μg mL−1)。采用785 nm激光聚焦于金纳米星聚集体表层,采集至少100个点的SERS线扫描平均值。同步测定置于玻片表面的各药物粉末的常规拉曼光谱。a) 玻片底部金纳米星聚集体与溶液药物作用的SERS谱(扫描区域760 μm × 560 μm);b) 药物粉末的拉曼谱。红色柱状标记显示与粉末药物特征拉曼峰相匹配的SERS特征峰。
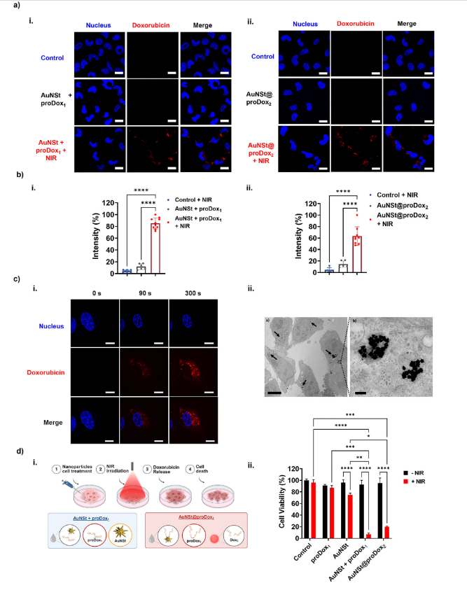
接下来,在癌细胞中实现了近红外光诱导的Dox释放,并展示了其时空可控性和细胞毒性效应。

图3 金纳米星介导的癌细胞前药光激活效应。a) Sk-Mel-103细胞的共聚焦激光扫描显微镜(CLSM)图像(蓝色:细胞核,红色:阿霉素)。a-i)自上而下:未处理对照组(Control)、proDox1+AuNSt未照射组(proDox1 + AuNSt)、proDox1+AuNSt近红外照射组(AuNSt+proDox1+NIR)。a-ii)自上而下:未处理对照组(Control)、AuNSt@proDox2未照射组(AuNSt@proDox2)、AuNSt@proDox2近红外照射组(AuNSt@proDox2+NIR)。比例尺:50 μm。近红外照射参数:300 mW cm−2,15分钟。从左至右:DNA标记物(Hoechst 33342)、阿霉素及荧光通道合并图像。b)阿霉素荧光强度定量分析:(i)AuNSt+proDox1组,(ii)AuNSt@proDox2组。误差棒表示标准偏差(n=6)。c)金纳米星介导前药光激活的时空控制研究。c-i)HeLa细胞中AuNSt+proDox1在不同近红外照射时间下的阿霉素胞内光释放。照射90秒与300秒后立即采集CLSM图像。自上而下:DNA标记物、阿霉素及荧光通道合并图像。从左至右:近红外照射时间(0、90和300秒)。比例尺:10 μm。c-ii)HeLa细胞与金纳米星孵育后的透射电镜图像:左为全景图,右为局部放大。比例尺:10 μm(a)和200 nm(b)。d)细胞活力检测:d-i)实验设计示意图。d-ii)HeLa细胞分别与proDox1(10 μM)+AuNSt(100 μg mL−1)或AuNSt@proDox2(100 μg mL−1)孵育后,经808 nm激光(300 mW cm−2)照射15分钟的存活率(黑色:未照射对照;红色:近红外照射组)。细胞实验重复三次,误差棒表示标准偏差。采用GraphPad Prism 9进行统计学分析,双因素方差分析后Tukey事后检验(*p<0.05,**p<0.01,***p<0.001,****p<0.0001)。
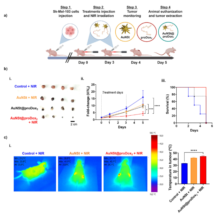
随后,在小鼠黑色素瘤模型中验证了AuNSt@proDox₂联合近红外光照能显著抑制肿瘤生长并提高生存率。

图4 金纳米星载前药(AuNSt@proDox2)光活化治疗在人体黑色素瘤小鼠模型中的体内疗效评估。a) 向无胸腺裸鼠双侧背外侧皮下原位注射5×10⁵个Sk-Mel-103细胞建立移植瘤模型。当肿瘤体积达50 mm³时开始治疗(第0天和第3天),通过瘤内注射给予纳米颗粒。实验分组:仅近红外照射的对照组(蓝色)、AuNSt联合近红外照射组(黄色)、AuNSt@proDox2给药组(黑色)及AuNSt@proDox2联合近红外照射组(红色),每组n=8个肿瘤。近红外照射参数为150 mW cm⁻²持续10分钟,纳米颗粒(AuNSt与AuNSt@proDox2)浓度为1 mg mL⁻¹(注射体积50 μL,剂量2 mg kg⁻¹)。持续监测肿瘤生长5天直至对照组肿瘤体积达到终点标准。b) 不同治疗方案的抗肿瘤效果。b-i) 实验结束时代表性肿瘤标本照片。b-ii) 各组肿瘤体积(mm³)的倍数变化。数据以均值±标准误表示。b-iii) 研究期间各治疗组小鼠的Kaplan-Meier生存曲线。c) 不同治疗方案(对照+NIR、AuNSt+NIR及AuNSt@proDox2+NIR)引起的温度变化。c-i) 近红外照射后记录的热成像图(Testo 875)。c-ii) 各组肿瘤平均温度变化。数据以均值±标准误表示。采用GraphPad Prism 9进行统计学分析,双因素方差分析后Tukey事后检验比较组间差异(*p<0.05,**p<0.01,***p<0.001,****p<0.0001)。
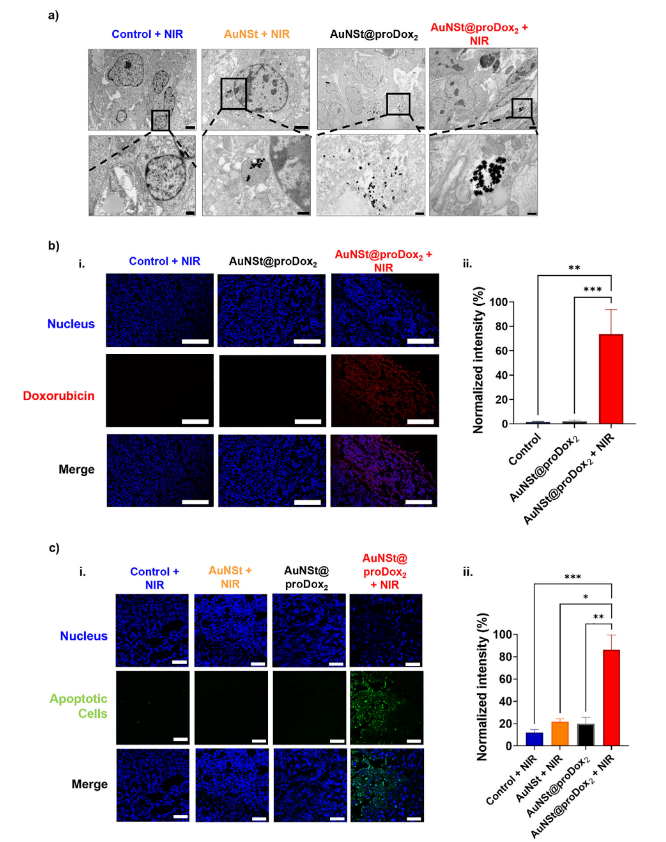
最后,通过组织切片分析证实了经近红外光照的AuNSt@proDox₂治疗组中Dox的释放和肿瘤细胞凋亡的增加。

图5 AuNSt@proDox2治疗后肿瘤离体评估结果。a) 透射电镜显示不同处理组(对照组+NIR、AuNSt+NIR、AuNSt@proDox2及AuNSt@proDox2+NIR)肿瘤切片中金纳米星被癌细胞摄取的情况。比例尺:首行2 μm,次行500 nm,次行末图200 nm。b) 肿瘤切片中近红外触发阿霉素递送的评估:b-i) 共聚焦图像(蓝色:细胞核,红色:阿霉素),比例尺200 μm;b-ii) 阿霉素荧光强度定量分析(相对荧光单位)。c) TUNEL法检测不同处理组肿瘤细胞凋亡:c-i) 共聚焦图像(蓝色:细胞核,绿色:凋亡细胞),比例尺50 μm;c-ii) TUNEL阳性细胞荧光定量(相对荧光单位)。数据以均值±标准误表示,采用GraphPad Prism 8进行单因素方差分析及Tukey事后检验(*p<0.05,**p<0.01,***p<0.001),每组样本量≥5。
5. 总结与展望
总之,作者开发了一种基于AuNSt和近红外(NIR)光控的生物正交化学策略,用于在肿瘤细胞内定点释放阿霉素(Dox)。通过两种2-硝基苄基保护的前药(proDox₁和proDox₂)实现在NIR照射下的光解离,并借助AuNSt的等离子体增强效应实现高效、低功率的药物释放。体外和体内实验均证实该策略能有效诱导肿瘤细胞凋亡并抑制肿瘤生长,且具有良好的生物相容性和时空控制性。展望未来,该平台可拓展至其他光敏前药,推动精准癌症治疗的发展。
更多详情请查看原文:
Esteve‐MorenoJ J, Escudero A, Silvestre O F, et al. Bioorthogonal photoactivation of2‐nitrobenzyl caged doxorubicin anticancer prodrugs on gold nanostars[J]. Adv.Mater., 2025: e10898.
DOI:10.1002/adma.202510898

公司名称:重庆集臻生物技术有限公司
地址:重庆市自由贸易试验区西园北街12号
网址:www.cn-jzbio.com
【集臻生物】
---专注于金纳米材料、银纳米材料、磁性纳米材料设计、合成、表面功能化修饰及生物医学应用。
---提供玻片、硅片、各种聚合物塑料材质表面定制化修饰:氨基、醛基、环氧基、PEG、多聚赖氨酸修饰,以及抗凝、抗菌处理等。